
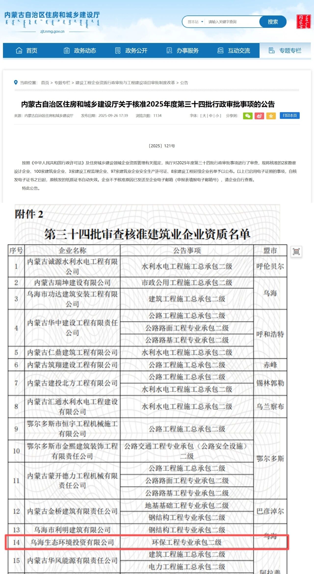
近日,内蒙古自治区住房和城乡建设厅发布了《关于核准2025年度第三十四批行政审批事项的公告》,乌海生态环境投资有限公司成功入围名单,取得环保工程专业承包二级资质。

本项资质是衡量企业环保工程施工能力的重要标准,也是反映企业技术水平、管理能力、业绩和信誉等方面的重要指标。该资质的获批,标志着公司在环保工程领域的综合竞争力得到权威认可,使公司业务拓展能力迈上新台阶,今后可独立承担固体废物处理工程、大气污染治理工程、工业废水治理工程、市政污水处理工程等环保工程施工任务和环境影响评价与环境监测等业务,为公司深耕环保市场、践行绿色发展使命奠定了坚实基础。

下一步,公司将以此次获批资质为契机,持续加强自身管理,提升工程质量和服务水平,增强公司市场竞争力,切实帮助当地企业解决存有的环保痛点、难点问题,为改善区域环境质量尽责尽力,为推动乌海地区绿色低碳高质量发展贡献环投力量。